市委
市政府
无障碍浏览
┃
政府邮箱
登录
|
注册
天气预报:
首页
市政府
新闻中心
政务公开
政务服务
政民互动
走进奎屯
当前位置:
首页
>
政务公开
>
政府信息公开
>
法定主动公开内容
>
重大民生重点领域
>
涉企行政检查公开
>
检查事项和依据
>
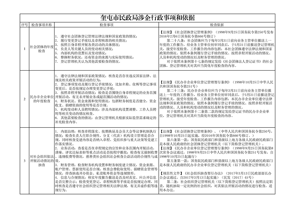
奎屯市民政局涉企行政事项和依据
发布日期:2025-09-22 来源:奎屯市民政局
开办:新疆奎屯市人民政府
主办:新疆奎屯市人民政府办公室
承办:新疆奎屯市人民政府电子政务办公室
新ICP备10002640号
新公网安备 65400302654027号
网站标识码 6540030004
联系我们:0992--3223011
通用网址:丝路明珠·华美奎屯